|
DoopelPonger
|
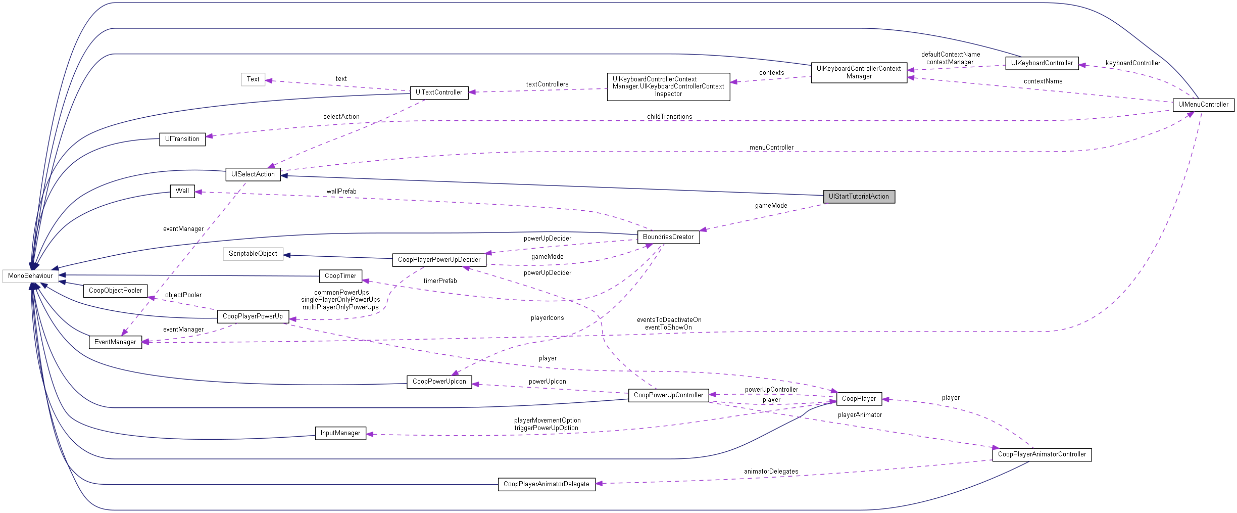
Selection action to start the tutorial. More...


Public Attributes | |
| BoundriesCreator.GameMode | gameMode |
Public Attributes inherited from UISelectAction | |
| UIMenuController | menuController |
Protected Member Functions | |
| override void | ChildAwake () |
| Method called in the parent object's awake method. More... | |
| override void | DoThing () |
| Action to perform when the item has been selected. More... | |
Additional Inherited Members | |
Public Member Functions inherited from UISelectAction | |
| void | Awake () |
| Initialize references and the child object. More... | |
| void | DoAction () |
| The item has been selected in the menu. More... | |
Protected Attributes inherited from UISelectAction | |
| EventManager | eventManager |
Selection action to start the tutorial.
|
protectedvirtual |
Method called in the parent object's awake method.
Implements UISelectAction.
|
protectedvirtual |
Action to perform when the item has been selected.
Implements UISelectAction.
| BoundriesCreator.GameMode UIStartTutorialAction.gameMode |
1.8.14