|
DoopelPonger
|
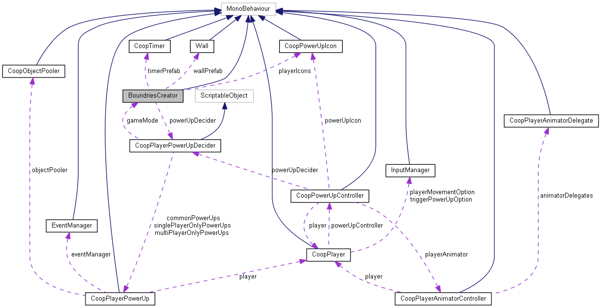
Creates all game objects needed to start the game. More...


Public Types | |
| enum | GameMode { GameMode.UNINITIALIZED, GameMode.SINGLE_PLAYER, GameMode.COOP } |
Public Member Functions | |
| void | Awake () |
| Initializes all arrays to hold gameobjects and registers the event listeners. More... | |
| CoopTimer | GetTimer () |
| GameMode | GetGameMode () |
Public Attributes | |
| CoopTimer | timerPrefab |
| CoopPlayerPowerUpDecider | powerUpDecider |
| CoopPowerUpIcon [] | playerIcons |
| GameObject | schmittyDoopParent |
| float | chargeCollectorPercentPosition |
| float | chargeCollectorPercentEdgeOffset |
| float | ballCollectorPercentPosition |
| float | ballCollectorPercentEdgeOffset |
| float | spawnDelay |
| Wall | wallPrefab |
| GameObject [] | players |
| GameObject [] | chargeCollectors |
| GameObject [] | ballCollectors |
Creates all game objects needed to start the game.
Creates all objects needed to start the game. The game gets started by sending the MENU_START_GAME EventType. All objects needed to start the game should be assigned in the public fields. The game also sizes the playing field based on the aspect ratio of the camera, so all positions are based on a percentage of screen size.
|
strong |
| void BoundriesCreator.Awake | ( | ) |
Initializes all arrays to hold gameobjects and registers the event listeners.
| GameMode BoundriesCreator.GetGameMode | ( | ) |
| CoopTimer BoundriesCreator.GetTimer | ( | ) |
| float BoundriesCreator.ballCollectorPercentEdgeOffset |
Percentage size of the off screen ball catchers
| float BoundriesCreator.ballCollectorPercentPosition |
Percentage off the screen for the position of the ball catchers to return balls to the object pooler
| GameObject [] BoundriesCreator.ballCollectors |
Collectors to put balls back in object pool. Array is assumed to be sze 2, because co-op.
| float BoundriesCreator.chargeCollectorPercentEdgeOffset |
Percentage of the sceen that determines the size of the bad ball collector.
| float BoundriesCreator.chargeCollectorPercentPosition |
Percentage of the screen where the center of the bad ball collector is positioned.
| GameObject [] BoundriesCreator.chargeCollectors |
Triggers to charge players when they dodge. Array is assumed to be size 2, because co-op.
| CoopPowerUpIcon [] BoundriesCreator.playerIcons |
UI icons that are used to show the player what power up they have.
| GameObject [] BoundriesCreator.players |
Players prefab objects. Array is assumed to be size 2, because of co-op.
| CoopPlayerPowerUpDecider BoundriesCreator.powerUpDecider |
PowerUpDecider used to assign to the players.
| GameObject BoundriesCreator.schmittyDoopParent |
Prefab for SchmittyDoop.
| float BoundriesCreator.spawnDelay |
Create a small delay between spawning players. For example, when player 0 dies, wait a little before the second player spawns.
| CoopTimer BoundriesCreator.timerPrefab |
Timer prefab for recording the game length.
1.8.14