|
DoopelPonger
|
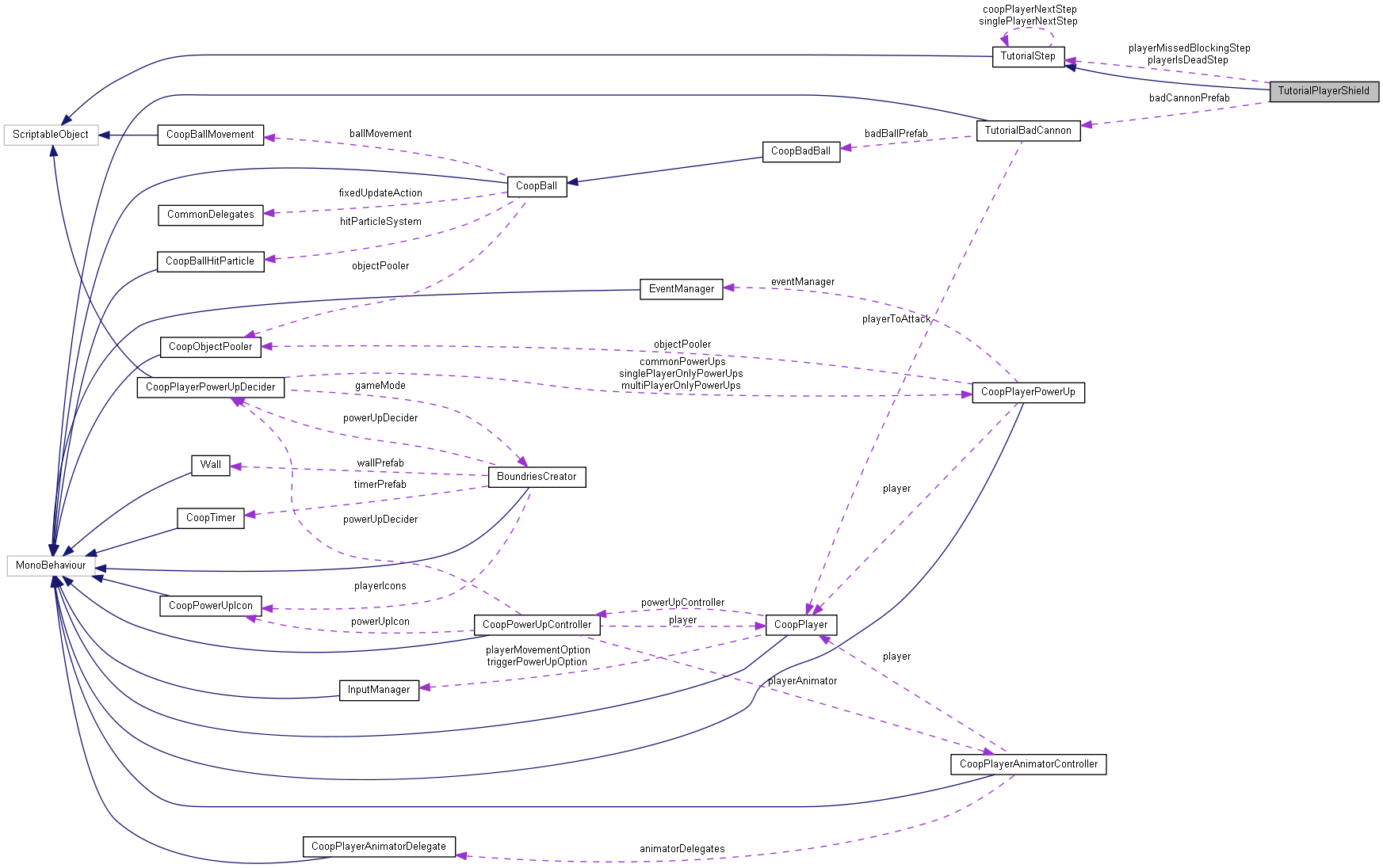
Step that makes sure the player can trigger their shield. This step spawns a cannon that will fire bullets at one player and they need to deflect every bullet before the next step is triggered. More...


Public Member Functions | |
| override bool | TutorialUpdate (float deltaTime) |
| Update tick of the tutorial. More... | |
| override IDictionary< string, System.Object > | Teardown () |
| Delete any objects that were created specifically for the duration of the step. More... | |
Public Member Functions inherited from TutorialStep | |
| TutorialStep | GetNextStep () |
| GameObject [] | Init (TutorialManager tutorialManager, BoundriesCreator.GameMode gameMode) |
| Set up any information need for the step. Method is call as soon as the step becomes active. More... | |
Public Attributes | |
| string | playerTag |
| TutorialBadCannon | badCannonPrefab |
| TutorialStep | playerMissedBlockingStep |
| TutorialStep | playerIsDeadStep |
Public Attributes inherited from TutorialStep | |
| TutorialStep | singlePlayerNextStep |
| TutorialStep | coopPlayerNextStep |
Protected Member Functions | |
| override GameObject [] | ChildInit (TutorialManager tutorialManager, BoundriesCreator.GameMode gameMode) |
| Set up any information need for the step. Method is call as soon as the step becomes active. More... | |
Step that makes sure the player can trigger their shield. This step spawns a cannon that will fire bullets at one player and they need to deflect every bullet before the next step is triggered.
|
protectedvirtual |
Set up any information need for the step. Method is call as soon as the step becomes active.
| tutorialManager | The brains of the tutorial |
| gameMode | The mode of the tutorial |
Implements TutorialStep.
|
virtual |
Delete any objects that were created specifically for the duration of the step.
Implements TutorialStep.
|
virtual |
Update tick of the tutorial.
| deltaTime | The time since the last time this method was called. |
Implements TutorialStep.
| TutorialBadCannon TutorialPlayerShield.badCannonPrefab |
Cannon that should be spawned to fire bullets.
| TutorialStep TutorialPlayerShield.playerIsDeadStep |
Step to transition to if the player did such a bad job blocking bullets that they died.
| TutorialStep TutorialPlayerShield.playerMissedBlockingStep |
Step to transition to if the player did not block a bullet but they did not die.
| string TutorialPlayerShield.playerTag |
The player that should be shot at.
1.8.14