|
DoopelPonger
|
Power up for firing a laser out of the player. More...


Public Attributes | |
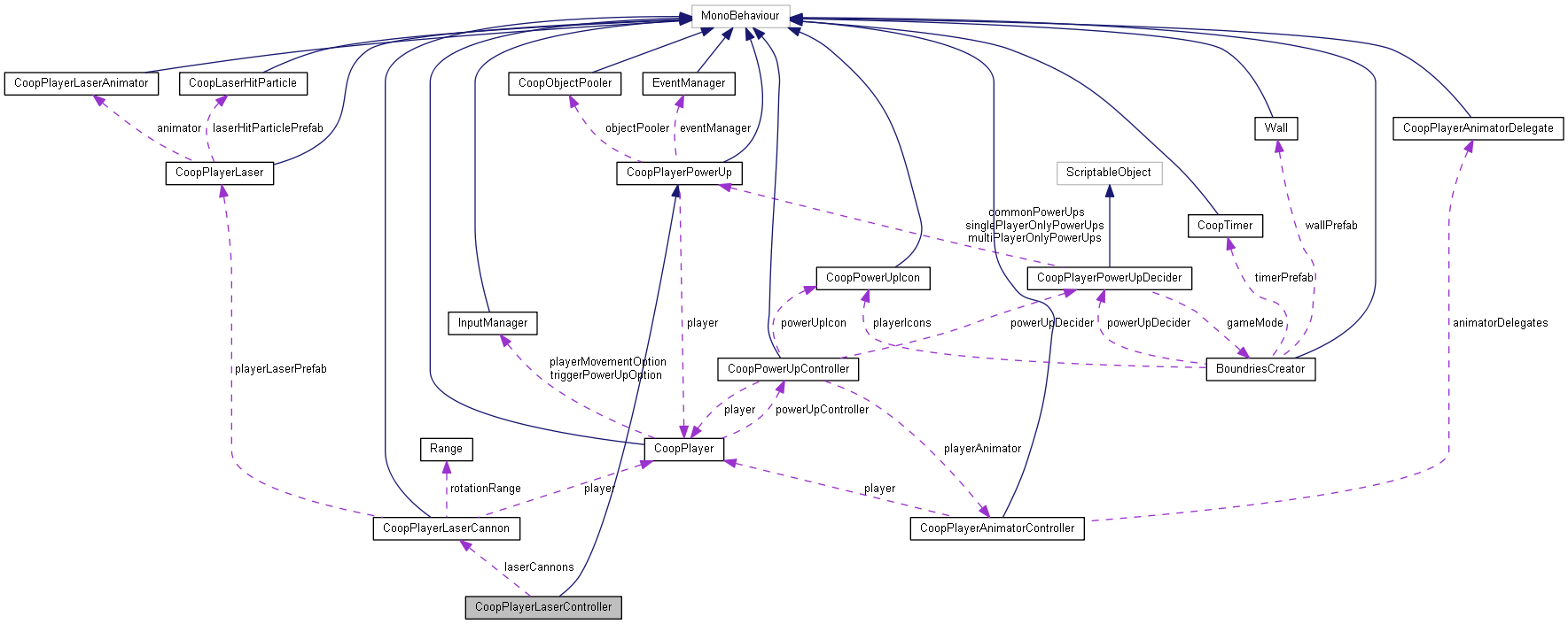
| CoopPlayerLaserCannon [] | laserCannons |
| float | maxTime |
Public Attributes inherited from CoopPlayerPowerUp | |
| CoopPlayer | player |
| Texture2D | textureIcon |
Protected Member Functions | |
| override void | ChildAwake () |
| Allows for implementations to initialize references before use. More... | |
| override void | ChildDespawnPowerUp (bool rightNow) |
| The class needs to clean up everything because the power up is not going to be used anymore. More... | |
| override void | ChildFixedUpdate () |
| Method called during the fixed update tick. More... | |
| override void | ChildInit () |
| Allows for implementations to initialize variables before use. More... | |
| override void | ChildTriggerPowerUp () |
| Method called when the player has activated the power up. More... | |
| override float | GetMaxTime () |
| override void | TimeUp () |
| The maxTime of the power up has been reached and the child should despawn the power up. More... | |
Protected Member Functions inherited from CoopPlayerPowerUp | |
| void | PowerUpFinished () |
| Available for children to call if they want to power up to end right now. More... | |
| void | DestroyPowerUp () |
| Available for children to call if they want to power up to end right now without any norifications to other systems. More... | |
Additional Inherited Members | |
Public Member Functions inherited from CoopPlayerPowerUp | |
| void | Awake () |
| Initialize all references of the power up and make sure the child class has had their awake method called. More... | |
| void | Init () |
| Initialize the values of the power up and make sure the child class has had their init method called. More... | |
| void | TriggerPowerUp (CoopPowerUpController powerUpController) |
| The player has triggered the power up and the power up should now do the actions. More... | |
| void | FixedUpdate () |
| Reccord how long the power up has been active and call the child FixedUpdate method. More... | |
| void | RemovePowerUp (bool rightNow) |
| Force the power up to end. Used when a player has full charge and then uses the shield to drain the charge causing the power up to go away. More... | |
Protected Attributes inherited from CoopPlayerPowerUp | |
| EventManager | eventManager |
| CoopObjectPooler | objectPooler |
Power up for firing a laser out of the player.
|
protectedvirtual |
Allows for implementations to initialize references before use.
Implements CoopPlayerPowerUp.
|
protectedvirtual |
The class needs to clean up everything because the power up is not going to be used anymore.
| rightNow | Used to also tell the power up to destory itself immediately. As of right now, this use case isn't actually used. |
Implements CoopPlayerPowerUp.
|
protectedvirtual |
Method called during the fixed update tick.
Implements CoopPlayerPowerUp.
|
protectedvirtual |
Allows for implementations to initialize variables before use.
Implements CoopPlayerPowerUp.
|
protectedvirtual |
Method called when the player has activated the power up.
Implements CoopPlayerPowerUp.
|
protectedvirtual |
Implements CoopPlayerPowerUp.
|
protectedvirtual |
The maxTime of the power up has been reached and the child should despawn the power up.
Implements CoopPlayerPowerUp.
| CoopPlayerLaserCannon [] CoopPlayerLaserController.laserCannons |
The cannon objects that should be spawned when the power up is activated. Index 0 is used for the player on the left and index 1 is used for the player on the right.
| float CoopPlayerLaserController.maxTime |
The amount of time the player can fire the laser before the power up is over.
1.8.14