DoopelPonger
Public Attributes | Protected Member Functions | List of all members
CoopHomingMissileController Class Reference

Implementation of the CoopPlayerPowerUp that spawns the homing missile cannons and fires the homing missiles as the power up. More...

Inheritance diagram for CoopHomingMissileController:
Inheritance graph
[legend]
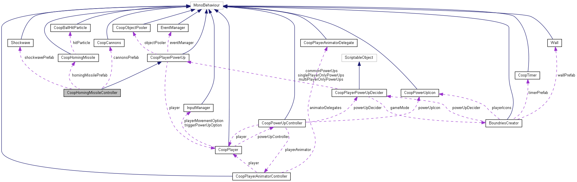
Collaboration diagram for CoopHomingMissileController:
Collaboration graph
[legend]

Public Attributes

CoopCannons [] cannonsPrefab
 
CoopHomingMissile homingMissilePrefab
 
Shockwave shockwavePrefab
 
float missileRate
 
float maxTimeAlive
 
- Public Attributes inherited from CoopPlayerPowerUp
CoopPlayer player
 
Texture2D textureIcon
 

Protected Member Functions

override void ChildAwake ()
 Allows for implementations to initialize references before use. More...
 
override void ChildDespawnPowerUp (bool rightNow)
 The class needs to clean up everything because the power up is not going to be used anymore. More...
 
override void ChildFixedUpdate ()
 Method called during the fixed update tick. More...
 
override void ChildInit ()
 Allows for implementations to initialize variables before use. More...
 
override void ChildTriggerPowerUp ()
 Method called when the player has activated the power up. More...
 
override float GetMaxTime ()
 
override void TimeUp ()
 The maxTime of the power up has been reached and the child should despawn the power up. More...
 
- Protected Member Functions inherited from CoopPlayerPowerUp
void PowerUpFinished ()
 Available for children to call if they want to power up to end right now. More...
 
void DestroyPowerUp ()
 Available for children to call if they want to power up to end right now without any norifications to other systems. More...
 

Additional Inherited Members

- Public Member Functions inherited from CoopPlayerPowerUp
void Awake ()
 Initialize all references of the power up and make sure the child class has had their awake method called. More...
 
void Init ()
 Initialize the values of the power up and make sure the child class has had their init method called. More...
 
void TriggerPowerUp (CoopPowerUpController powerUpController)
 The player has triggered the power up and the power up should now do the actions. More...
 
void FixedUpdate ()
 Reccord how long the power up has been active and call the child FixedUpdate method. More...
 
void RemovePowerUp (bool rightNow)
 Force the power up to end. Used when a player has full charge and then uses the shield to drain the charge causing the power up to go away. More...
 
- Protected Attributes inherited from CoopPlayerPowerUp
EventManager eventManager
 
CoopObjectPooler objectPooler
 

Detailed Description

Implementation of the CoopPlayerPowerUp that spawns the homing missile cannons and fires the homing missiles as the power up.

Member Function Documentation

◆ ChildAwake()

override void CoopHomingMissileController.ChildAwake ( )
protectedvirtual

Allows for implementations to initialize references before use.

Implements CoopPlayerPowerUp.

◆ ChildDespawnPowerUp()

override void CoopHomingMissileController.ChildDespawnPowerUp ( bool  rightNow)
protectedvirtual

The class needs to clean up everything because the power up is not going to be used anymore.

Parameters
rightNowUsed to also tell the power up to destory itself immediately. As of right now, this use case isn't actually used.

Implements CoopPlayerPowerUp.

◆ ChildFixedUpdate()

override void CoopHomingMissileController.ChildFixedUpdate ( )
protectedvirtual

Method called during the fixed update tick.

Implements CoopPlayerPowerUp.

◆ ChildInit()

override void CoopHomingMissileController.ChildInit ( )
protectedvirtual

Allows for implementations to initialize variables before use.

Implements CoopPlayerPowerUp.

◆ ChildTriggerPowerUp()

override void CoopHomingMissileController.ChildTriggerPowerUp ( )
protectedvirtual

Method called when the player has activated the power up.

Implements CoopPlayerPowerUp.

◆ GetMaxTime()

override float CoopHomingMissileController.GetMaxTime ( )
protectedvirtual
Returns
The total amount of time the power up should stay alive before being deactivated.

Implements CoopPlayerPowerUp.

◆ TimeUp()

override void CoopHomingMissileController.TimeUp ( )
protectedvirtual

The maxTime of the power up has been reached and the child should despawn the power up.

Implements CoopPlayerPowerUp.

Member Data Documentation

◆ cannonsPrefab

CoopCannons [] CoopHomingMissileController.cannonsPrefab

The cannon objects that should be spawned when the power up is triggered. Index 0 is for the player on the left, index 1 is for the player on the right.

◆ homingMissilePrefab

CoopHomingMissile CoopHomingMissileController.homingMissilePrefab

The bullet fired out of the cannons.

◆ maxTimeAlive

float CoopHomingMissileController.maxTimeAlive

The amount of time the power up should be active.

◆ missileRate

float CoopHomingMissileController.missileRate

The wait time between firing a new missile.

◆ shockwavePrefab

Shockwave CoopHomingMissileController.shockwavePrefab

The shockwave is a small shader effect that spawns at the same time as the bullet. It doesn't look very good. But I kept it because I wrote it.


The documentation for this class was generated from the following file: